+86 17324401804

مركز الحالة

ST LED1202 12 حل محرك LED ذو تيار ثابت منخفض

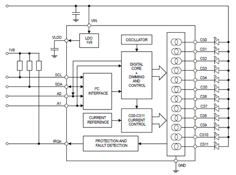
 إن LED1202 عبارة عن برنامج تشغيل LED ذو تيار منخفض هادئ مكون من 12 قناة;فهو يضمن قدرة قيادة خرج 5 فولت وكل قناة قادرة على توفير ما يصل إلى 20 مللي أمبير بجهد كهربائي يبلغ 350 مللي فولت (نموذجي) فقط. يمكن تعديل تيار الإخراج بشكل منفصل لكل قناة عن طريق التحكم في التعتيم التناظري 8 بت والرقمي 12 بت.

يعمل وقت التشغيل وإيقاف التشغيل البطيء على تحسين أداء النظام في توليد ضوضاء منخفضة;علاوة على ذلك,تساعد وظيفة تحويل الطور على تقليل الغزو

ح الحالي. يمكن تخزين ثمانية أنماط في السجلات الداخلية للتسلسل التلقائي دون تدخل MCU.

يمكن أيضًا تكوين تسلسل النمط للمدة الزمنية وعدد التكرار. لتطبيقات الأجهزة المتعددة,يمكن مشاركة مجال ساعة مشترك لمزامنة التوقيت. يشتمل الجهاز على الإغلاق الحراري وكشف LED المفتوح.

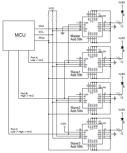
تعتمد واجهة I²C الخاصة بالجهاز على مواصفات الوضع السريع وتعمل حتى 400 كيلو هرتز. يمكن الحصول على ثمانية عناوين I²C باستخدام طرفي تكوين (A0/A1) فقط.

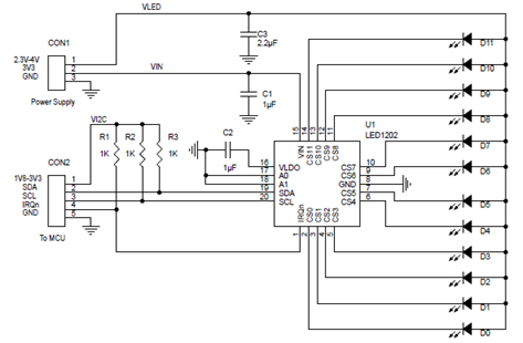
يتوفر LED1202 في حزمة WLCSP20 1.71 × 2.16 × 0.5 مم مع خطوة 0.4 مم وفي حزمة QFN20 3x3 3 × 3 × 0.6 مم مع خطوة 0.5 مم.

الميزات الرئيسية LED1202:

نطاق الإمداد من 2.6 فولت إلى 5 فولت

12 قناة لمصباح LED واحد




القدرة الحالية 20 مللي أمبير لكل قناة

مطابقة التيار بنسبة 1% (نوعي) عند 16 مللي أمبير و2% (نوعي) عند 2.5 مللي أمبير

واجهة تحكم I²C متوافقة مع 1.8 فولت

تحكم فردي في التعتيم التناظري 8 بت

دقة PWM المحلية 12 بت

8 أنماط قابلة للبرمجة

تسلسل نمط قابل للبرمجة

التزامن لتطبيق متعدد الأجهزة

مرحلة التحول بين القنوات

فتح الكشف عن الصمام

حماية من درجة الحرارة الزائدة

8 عناوين تابعة لـ I²C قابلة للتكوين بالإضافة إلى العنوان العالمي

دبوس العلم خطأ

تطبيق LED1202

• إضاءة RGB LED,تأثير التنفس يتلاشى ويتلاشى,أضواء المؤشر ل:

- الالكترونيات القابلة للارتداء

- الأجهزة التي تعمل بالبطارية

– الملحقات المحمولة
مجلس التقييم STEVAL-LLL007V1

مجموعة التقييم لبرنامج تشغيل LED الحالي المنخفض الهادئ ذو 12 قناة LED1202 STMicroelectronics STEVAL-LLL007V1 تم تكوين مجموعة التقييم لتقييم تشغيل برنامج التشغيل LED1202. تشتمل مجموعة التقييم STEVAL-LLL007V1 على اللوحة الرئيسية STEVAL-LLL007M1 ولوحات اللوحات STEVAL-LLL007D1 وSTEVAL-LLL007D2. تتصل اللوحة الرئيسية بمنصة تطوير NUCLEO-L073RZ التي تقوم بتشغيل البرامج الثابتة STSW-LLL007FW. تأتي هذه البرامج الثابتة مع أنماط عشوائية وموجية تم تكوينها مسبقًا للاستخدام في الوضع المستقل.

يستطيع المستخدمون تطوير تسلسلات الأنماط الخاصة بهم عن طريق توصيل منصة Nucleo بجهاز كمبيوتر يقوم بتشغيل برنامج واجهة المستخدم الرسومية المخصص,مما يتيح الوصول إلى جميع إعدادات برنامج تشغيل LED. لوحة لوحة STEVAL-LLL007D1 ولوحة لوحة STEVAL-LLL007D2 المتصلة بمصدر طاقة خارجي عبر موصل J13 على لوحة STEVAL-LLL007M1 تحقق أقصى قدر من اللمعان.

لوحة التقييم STEVAL-LLL007V1 الميزات الرئيسية

3x LED1202 برامج تشغيل LED منخفضة التيار ذات 12 قناة مدمجة على اللوحة الرئيسية

يمكن تشغيل 36 مصباح LED أبيض على اللوحة الرئيسية على الفور,لمساعدتك على البدء

يتضمن لوحات لوحات إضافية لتمكنك من توسيع نطاق التطوير الخاص بك:

1 مع 36 مصباح LED أبيض

1 مع 12 مصباح LED RGB

مصمم للاستخدام مع منصة التطوير NUCLEO-L073RZ التي تقوم بتشغيل البرامج الثابتة STSW-LLL007FW

موصل E5V لتزويد لوحة STM32 Nucleo ولوحات إضافية

مزودة بمجموعة من الأنماط الافتراضية

واجهة المستخدم الرسومية لتكوين برنامج التشغيل المتقدم وإنشاء الأنماط المخصصة

شهادة CE

متوافق مع RoHS والصين RoHS

متوافق مع WEEE (2012/19/UE RAEE II)

تتضمن لوحة التقييم steval-llll007v1:

STEVAL-LLL007M1 اللوحة الرئيسية

لوحة لوحة STEVAL-LLL007D1 مزودة بـ 36 مصباح LED أبيض

لوحة لوحة STEVAL-LLL007D2 مزودة بـ 12 مصباح LED RGB



حالة ذات صلة

+86 755-29406151
+86 755-28683117
sales@rossonix.com
+86 17324401804

Wechat

واتس اببريد إلكتروني